Introduction
How TO
Install Bitpocket Wallet
Apply APIKey
Connect Process Overview
Overview
Full Process
Connect to LN Wallet
Connect to BTC Wallet
Open API
Authentication
Signature Algorithm
Node.js Demo
Java Demo
Public API
Test Connection
Get Token Asset List
Get Token Asset Detail
Get Token Asset Transaction List
Get Token Asset Liquidity Pool Information
Trade API
Mint NFT
Send NFT
Query NFT Transfer Record By Transaction ID
Query NFT Transfer Record By Out Trade No
Send Token
Query Token Transfer Record By Transaction ID
Query Token Transfer Record By Out Trade No
Send Sats
Query Sats Payment Record By Payment Hash
Query Sats Payment Record By Out Trade No
User Data API
Get User NFT List
Get User Lightning Network Details
Get User Token Asset List
Callback Notifications
Wallet API
Browser Detection
BTC Wallet API
Connect Accounts
Request Accounts
Get Public Key
Sign Psbt
Push Psbt
Get Balance
Send BTC
LN Wallet API
Connect Accounts
Request Accounts
Manage Assets
Get Balance
Get token list
Get NFT list
Get token meta info
Get NFT meta info
Send Sats
Send Token
Send NFT
Published with HonKit
Connect Process Overview
DApp Connect to BitPocket Wallet Open API and wallet API Process View
Overview
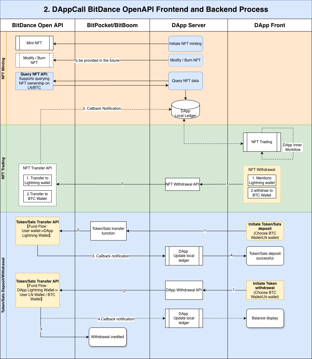
DApp Call BitDance OpenAPI Frontend and Backend Process
Connect to LN Wallet Process
Connect to BTC Wallet Process
results matching "
"
No results matching "
"